Natural GM crops: grasses take evolutionary shortcut by borrowing genes from their neighbours | News | The University of Sheffield
Despite Creationist dogma that no new genetic information can arise in a genome without the active intervention of a magic man in the sky, who can magically create information at will, there are several known mechanisms by which this can occur - for example, gene or even whole genome duplication, which leaves spare DNA which can mutate without harming the carrier and which, when filtered through the sieve of natural selection, can give rise to novel genes and new genetic information.
And there is horizontal gene transfer, normally thought of in terms of bacteria sharing genes in the form of plasmids with other bacteria, even from a different species. And scientists are constantly discovering new examples of horizontal gene transfer, sometimes with startling results such as the fruit fly, Drosophila ananassae which has the entire genome of the bacterium Wolbachia incorporated into its genome.
Now a team of researchers at the University of Sheffield, UK, have discovered that the evolution of grasses included frequent horizontal (or lateral) gene transfer, the effects of which were to enable them to grow taller and faster. This is a natural version of genetic modification. The research is reported in the journal New Phytologist and explained in the University of Sheffield press release:
Grasses transfer genes from their neighbours in the same way genetically modified crops are made, a new study has revealed.In the abstract to their paper in New Phytologist, the researchers say:
- New study shows grasses are taking an evolutionary shortcut by continually borrowing genes from their neighbours to grow bigger, stronger and taller
- The research, led by the University of Sheffield, is the first to show how frequently grasses exchange genes in the wild
- The naturally occurring process observed in grasses, including in some of the crops we eat, may mirror methods used to make genetically modified crops
- Understanding the rate is important to know the potential impact it can have on a plant’s evolution and how it can drive adaption to the environment
Grass may transfer genes from their neighbours in the same way genetically modified crops are made, a new study has revealed.
Research, led by the University of Sheffield, is the first to show the frequency at which grasses incorporate DNA from other species into their genomes through a process known as lateral gene transfer.
The stolen genetic secrets give them an evolutionary advantage by allowing them to grow faster, bigger or stronger and adapt to new environments quicker.
Understanding the rate is important to know the potential impact it can have on a plant’s evolution and how it adapts to the environment.
Grasses are the most ecologically and economically important group of plants, covering 30 per cent of the earth's terrestrial surface and producing a majority of our food.
The Sheffield team sequenced multiple genomes of a species of tropical grass and determined at different time points in its evolution how many genes were acquired - giving a rate of accumulation.
It is now thought these transfers are likely to occur in the same way that some genetically modified crops are made.
These findings, published in the journal New Phytologist could inform future work to harness the process to improve crop productivity and make more resilient crops, and have implications on how we view and use controversial GM crops.
Since Darwin, much of our understanding of evolution has been based on the assumption that genetic information is passed from parents to offspring - the rule of common descent for plant and animal evolution. The team's next steps will be to verify their hypothesis by recreating known examples of lateral gene transfer, to investigate whether this ongoing process contributes to the differences we observe between crop varieties.There are many methods to make GM crops, some which require substantial human intervention and some that don’t. Some of these methods that require minimal human intervention could occur naturally and facilitate the transfers we have observed in wild grasses.
These methods work by contaminating the reproductive process with DNA from a third individual. Our current working hypothesis, and something we plan to test in the near future, is that these same methods are responsible for the gene transfers we document in wild grasses.
This means, in the near future, controversial genetic modification could be perceived as more of a natural process.
Currently, these ‘natural’ reproductive contamination methods are not as efficient in producing GM plants as those that are used routinely, but by further understanding how lateral gene transfer occurs in the wild we may be able to increase the success of this process.
Dr Luke Dunning, corresponding author
Research Fellow
School of Biosciences University of Sheffield, UK.
SummaryCreationists might like to dismiss the first sentence of the team's introduction, complete with references:
- Lateral gene transfer (LGT) is the movement of DNA between organisms without sexual reproduction. The acquired genes represent genetic novelties that have independently evolved in the donor's genome. Phylogenetic methods have shown that LGT is widespread across the entire grass family, although we know little about the underlying dynamics.
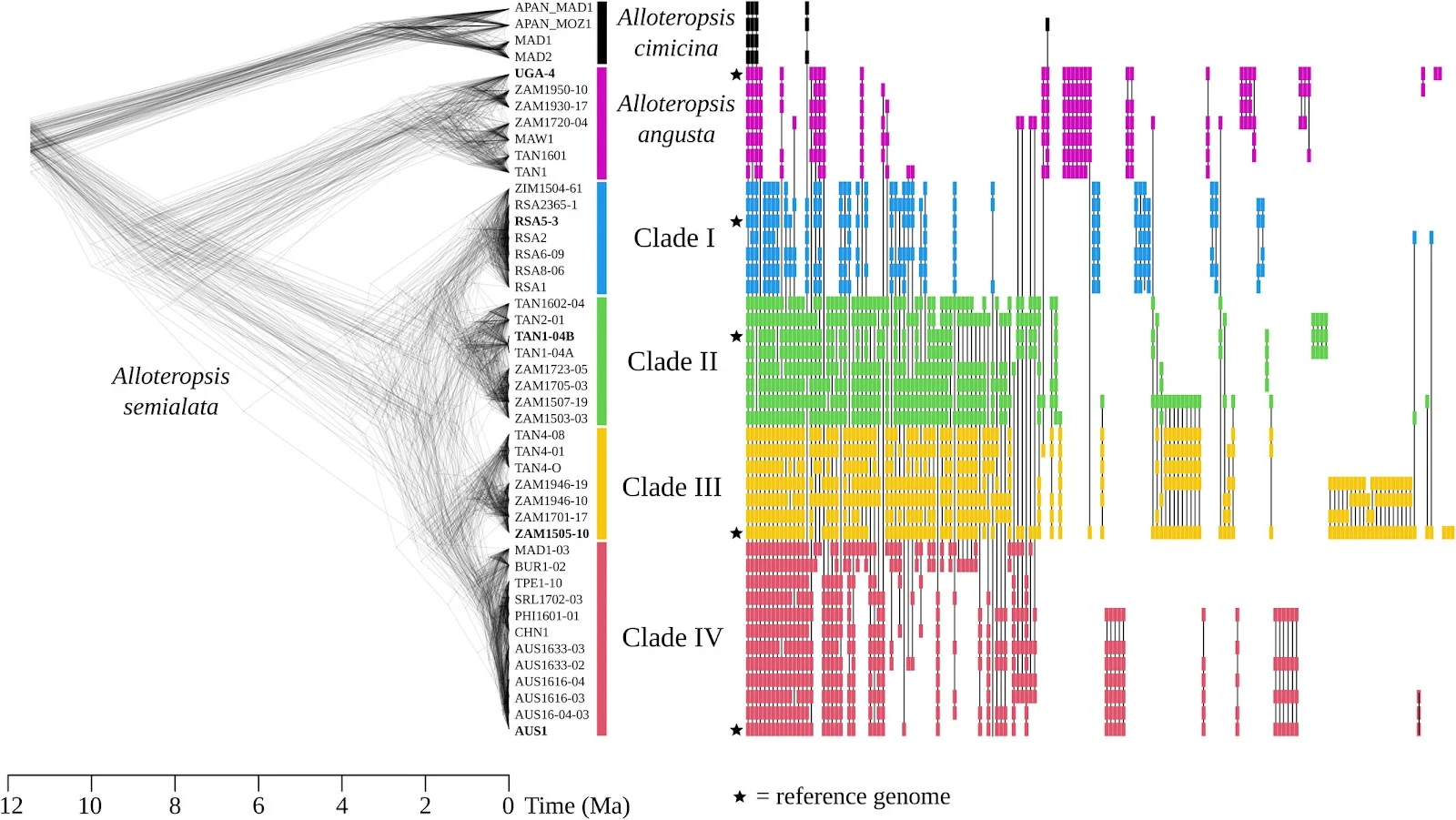
- We identify laterally acquired genes in five de novo reference genomes from the same grass genus (four Alloteropsis semialata and one Alloteropsis angusta). Using additional resequencing data for a further 40 Alloteropsis individuals, we place the acquisition of each gene onto a phylogeny using stochastic character mapping, and then infer rates of gains and losses.
- We detect 168 laterally acquired genes in the five reference genomes (32–100 per genome). Exponential decay models indicate that the rate of LGT acquisitions (6–28 per Ma) and subsequent losses (11–24% per Ma) varied significantly among lineages. Laterally acquired genes were lost at a higher rate than vertically inherited loci (0.02–0.8% per Ma).
- This high turnover creates intraspecific gene content variation, with a preponderance of them occurring as accessory genes in the Alloteropsis pangenome. This rapid turnover generates standing variation that can ultimately fuel local adaptation.
Phylogenetic distribution of laterally acquired genes in Alloteropsis. Phylogenetic relationships of the sample used in this study are shown on the left, with each time-calibrated phylogenetic tree based on a different set of five nuclear genes. The sample names include a three-letter code denoting their country of origin, reference genome individuals are in bold, and the species and nuclear clades within Alloteropsis semialata are indicated. On the right, the presence of each laterally acquired gene in each accession is shown with a rectangle coloured according to the clade the sample belongs to. Each individual laterally acquired gene is connected by a vertical line and they are ordered by their abundance across all groups.
Raimondeau, P., Bianconi, M.E., Pereira, L., Parisod, C., Christin, P.-A. and Dunning, L.T. (2023)
Lateral gene transfer generates accessory genes that accumulate at different rates within a grass lineage.
New Phytol. https://doi.org/10.1111/nph.19272.
Copyright: © 2023 The authors.
Published by John Wiley & Sons, Inc. Open access.
Reprinted under a Creative Commons Attribution 4.0 International license (CC BY 4.0)
Genomes are dynamic, with continuous gene loss compensated by gene duplication, and occasional de novo gene formation (Puigbò et al., 2014; Schlötterer, 2015; Murat et al., 2017; Fernández & Gabaldón, 2020).And the scientific disinformation with which the cult leaders dupe their followers is refuted yet again by science.
Any normal person might consider the regularity with which science refutes creationism, and the complete lack of any scientific evidence supporting it, a good reason to abandon the childish, evidence-free notion in favour of the evidence-based scientific explanation. Not so creationists who apparently believe what their mummy and daddy told them - that a god magically created them. A god who appreciates their mental gymnastics in dismissing all the evidence that also believe the same god created, and which this almighty liar planted to mislead them as a test of faith because it needs constant reassurance of their devotion, and has a terrible fate prepared for them is they waver in that devotion even ever so slightly.
The Malevolent Designer: Why Nature's God is Not Good
Illustrated by Catherine Webber-Hounslow.
The Unintelligent Designer: Refuting The Intelligent Design Hoax






No comments :
Post a Comment
Obscene, threatening or obnoxious messages, preaching, abuse and spam will be removed, as will anything by known Internet trolls and stalkers, by known sock-puppet accounts and anything not connected with the post,
A claim made without evidence can be dismissed without evidence. Remember: your opinion is not an established fact unless corroborated.